Ответы на главные вопросы по автоматизации управления денежными средствами компании
Мария Боборыкина, руководитель проектов по автоматизации финансового учёта компании «Первый Бит», проектный офис Павелецкая, специально для читателей GlobalCIO подготовила статью. В ней пойдёт речь об автоматизации процессов, которые являются базисом эффективной работы финансового подразделения. В качестве примера автоматизации этих процессов мы будем говорить о решениях на базе 1С.
Боборыкина Мария. Более 10 лет опыта автоматизации финансово-управленческого учета, в числе которых проекты в компаниях DDX Fitness, Велесстрой, Магнит, Lamoda и других.
Часть I
Систематизация бумажных документов. Согласование по электронной почте, на бумаге, в нефинансовой системе.
Почему проблема?
Отсутствие систематизации бумажных документов и их согласование, где угодно, но не в финансовой системе - несистемный подход. Финансовое управление превращается в хаос.
Да, некоторым специалистам удаётся долгое время поддерживать эффективную работу без системы. Но что делать, если этот ключевой сотрудник ушёл на больничный, в декрет, в отпуск или увольняется? Или вы расширяете штат, взяли нового сотрудника и нужно передать ему дела?
Если системный подход отсутствует, то начинается квест по поиску бумажных документов, отправленных сообщений в мессенджерах и в электронной почте, поиск по Jira и любым другим каналам согласования. По своему опыту можем сказать, что с большой вероятностью часть документов будет безвозвратно потеряна.
Если в работе нет системы, то ей невозможно управлять, её невозможно контролировать и автоматизировать. Нет возможности сделать процессы эффективнее.
Неудобство нефинансовых программ в том, что они не предусматривают финансовую связь и контроль. Они рассчитаны на ввод финансовых и экономических параметров в конкретных полях документа. Да, в некоторых можно оставлять комментарии, но это не системная вещь. Нет возможности провести полноценный анализ и провести согласование документа в той же Jira.
Графики по выплатам, по начислениям, условия по отсрочкам платежей - для них нужна финансовая система.
Последствия:
Смоделируем ситуацию: инициатор отправил на согласование заявку в почту. Письмо ушло в спам, не было доставлено или пропущено получателем. Ответственный сотрудник заболел или ушёл в отпуск. Наш результат – пропустили оплату важному поставщику, а дальше формируется снежный ком последствий.
Или есть база данных с договорами, в которой хранится текст и история согласования, но нет информации по графикам платежей и/или условиям оплат. Эта база не связана с учётной системой. Как результат – нет понимания по крайним срокам оплат, что, в свою очередь, может привести к просроченным платежам.
Чьи кейсы мы случайно назвали?
Как систематизировать?
Должны быть регламенты, которые прописывают, кто согласует какие документы, кто ответственный за какие процессы. Разделение по согласованию на уровне аналитик документа, разделение по сумме, разделение на разные потоки ответственных лиц, по аналитикам документов, по договорам и по проектам. За определённую деятельность и определённый процесс должна отвечать какая-то роль, и роль должна быть назначена конкретному человеку.
Если такой регламент есть или его можно сформировать, то мы можем приступить к систематизации и автоматизации.
Процесс автоматизации и систематизации.

Конфигурацию, с помощью которой будет происходить автоматизация, вы выбираете вместе с Интегратором или самостоятельно, чтобы она больше подходила под вашу компанию и бизнес-процессы.
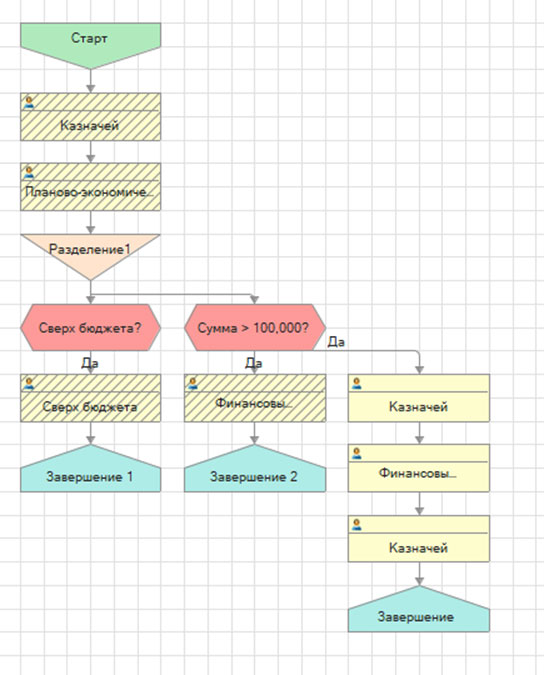
Мы обычно начинаем автоматизацию с подсистемы Казначейства: контроль и согласование оплат, аналитики, планы, заявки, которые обязательно хранятся в системе. За этими документами закрепляются ответственные лица и назначаются маршруты согласований. Все эти маршруты согласований также назначаются на пользователей. При этом, если у нас пользователь отсутствует по каким-то причинам (болезнь, отпуск, смена другого сотрудника), у нас есть функционал, который позволяет внутри системы заменить этого человека на время или передать его полномочия новому сотруднику. Таким образом, из-за смены сотрудника у нас не будет останавливаться процесс.
Также в системе есть возможность использовать назначения ответственных за визы. Чтобы за визу отвечал не один человек и на нём всё останавливалось, мы обычно подключаем и его руководителя. Благодаря этому в любой момент мы можем перенаправить заявку или сделать так, чтобы по истечению какого-то времени она направлялась его руководителю. Таким образом мы соблюдаем дисциплину и контролируем процессы. И вся база документов, все аналитики этих документов, их финансовые условия — всё это отражено в системе. К тому же тот, кто согласовал эту заявку, также записывается, а информация отображается и хранится в системе, даже если мы отменили проведение документа. Вся история согласования сохраняется.
Мы можем прикреплять документы, сканы, делать вложенные файлы, хранить и прикреплять их к каждой конкретной заявке. В заявке указываются необходимые аналитики, чтобы мы могли осуществлять контроль по лимитам заложенного бюджета и впоследствии собирать факт. Фактические данные будут отражаться в рамках тех аналитик, которые мы укажем по заявке. Всё, что нам необходимо для бюджетного контроля и сбора фактического отчёта, появляется в документе уже на уровне заявки.

Схема маршрута согласования
Из преимуществ можно ещё выделить, что большинство изменений в функционале под запросы компании делается на уровне настройки системы. Не нужно привлекать программистов, можно самостоятельно настроить те маршруты изменения согласований и изменения статусов документов, которые необходимы. Дальше можно выгружать отчётные данные, чтобы понимать, где и какие документы зависли, например, на уровне согласования, а какие документы проходят вне бюджета. Эта статистика всегда открыта для просмотра. Легко контролировать моменты, например, по какому отделу постоянно происходят сверхтраты, внебюджетные заявки и т.д.
И несмотря на то, что процессы систематизируются и автоматизируются в рамках системы 1С, есть возможность установку визы и установку решения вынести и в почту. Пользователям будет приходить оповещение по утверждению и согласованию документа. Можно даже вынести в Telegram-канал с ботом. Разумеется, все утверждения и согласования из почты и Telegram возвращаются в систему и отображаются в ней. Все статусы отслеживаются, их можно увидеть внутри базы.
Часть II
Как избежать кассовых разрывов.
Как появляются кассовые разрывы:
У финансового отдела предприятия чаще всего есть документы планирования. Если они хранятся и передаются по почте, то собрать их - непростая задача. Да, скорее всего ведётся файл в Excel, который консолидируется казначеем или сотрудником финансовой службы. Но по опыту наших Заказчиков можем сказать, что часто происходят ситуации, когда что-то забыли внести в файл, какие-то данные потеряли, казначей ушёл в отпуск — и всё это приводит к тому, что ручной труд стал причиной неполноты того самого файла в Excel. Дальше мы получаем неожиданный кассовый разрыв.
Также кто-то из сотрудников может забыть создать заявку или согласовать заявку договоров в системе. В итоге вроде бы всё есть в системе, но забыли договор или контрагента завести. И всё из-за того, что не формализован процесс отражения плановых поступлений денежных средств.
Помимо того, что создаются заявки на расход, нужно ещё планировать и приходы, чтобы можно было планировать сами кассовые разрывы. Для этого в системе поступления денежных средств могут происходить на основании реализаций, которые мы составляем в системе, или графиков договоров, по которым мы ожидаем те или иные поступления в ближайшем будущем.
Ещё одна причина появления кассовых разрывов — у казначея нет удобного инструмента для работы. Если он использует Excel, да, у него есть нужная табличка с информацией. Он даже может получить отчёт из, например, бухгалтерской системы, увидеть остатки по счетам. Это рабочий вариант, но у Excel есть проблемы.
Нередки случаи, когда сотрудники могут держать каждый свой файл, в таком случае их все нужно собрать, объединить в единый документ. Вспоминаем, что сотрудники могут терять файлы, отправлять неактуальные версии, уходить в отпуска или на больничные и увольняться. Кажется, что выход — работать с инструментами совместного доступа. Здесь снова главенствует Его Величество Случай. Кто-то зашёл, добавил лишнюю строку или колонку, случайно что-то удалил, и потом начинается огромная работа по поиску утраченных данных.
Как говорится, это не проблема до тех случаев, пока не стало проблемой.
Автоматизация.
Системы для работы с финансовым учётом сохраняют историю изменений, накладывают права доступа, а также автоматически выдают отчёт по данным. И так как программные продукты настроены на работу финансовых служб, они разработаны с учётом удобства казначеев и финансистов. Некоторые программные продукты предлагают интерактивный инструмент, который позволяет казначею в режиме работы с отчётом планировать и набирать реестр платежей на конкретный день.

Вот как может выглядеть автоматизированное рабочее место казначея. Оно позволяет выводить всю информацию в разрезе нужных казначею аналитик в момент сбора этого отчёта по организациям, в разрезе банковских счетов, валют и в разрезе направления денежного потока (либо расход, либо поступление).
В результате всего этого у нас складывается понятная картинка. То, что выделено зелёным цветом — текущий платёжный день. Прогнозные остатки на будущее тоже выведены.
Так как избежать кассовых разрывов?
Основное решение — создание единой системы учёта прогнозов платежей и поступлений денежных средств и настройка интеграции с подсистемой учёта договоров.
Самое важное — вовремя получить карточки договоров, чтобы избежать ситуаций, в которых уже пришёл счёт, нужно сделать заявку, а параметров для того, чтобы её сделать, пока нет. Ни контрагента нет в системе, ни договора, ни параметров этого договора, ни условия платежей. Чтобы подобное исключить, обязательно должна быть учётная система по договорам.
Не менее важно своевременное отражение фактически данных в системе.
Что мы имеем в виду, когда говорим о единой системе? Это система, в которую вносятся все заявки как на расход, так и на поступление. Они могут вноситься разными службами, разными подразделениями, каждый отвечает за свой блок, но всё это вносится в одну систему. В ней отмечается, кем и когда был внесён этот документ, кто его согласовал и прошёл ли он контроль по бюджету. Всё это должно быть отражено сводно в Едином отчёте для финансовой службы.
Продолжение следует…