Из чего складывается стоимость ИТ-проекта на пищевом предприятии?
Даниил Матвеев, руководитель проектов автоматизации учета пищевых предприятий, Константа.
Стоимость проектов автоматизации сегодня имеет разбег от нескольких сотен тысяч до нескольких сотен миллионов рублей.
При этом можно взять схожие по объему переработки предприятия с одинаковыми запросами к системе учета на старте, и у одного проект будет реализован за 2 месяца и 500 тысяч рублей, а у другого растянется на год и потребует вложений в 10-20 миллионов. Почему так?
Чтобы ответить на этот вопрос, давайте разберемся:
Из чего складывается стоимость проекта?
-
Софт
Итоговая сумма зависит от количества лицензий, а также от того, собственный это софт или арендованный. Но в любом случае повлиять на стоимость софта мы не можем. -
Железо
Рынок предложений хардовой части широк, при этом баланс цены и качества достаточно хорошо выдержан. Однако это тоже скорее постоянная, чем переменная часть бюджета на проект. -
Работы
А вот здесь начинается самое интересное. То, на что вы действительно можете влиять напрямую.
Из чего складывается стоимость работ?
C= W*Q*T
W – состав команды (количество специалистов, необходимых для выполнения задач)
Можно выделить методологов, архитекторов, программистов, консультантов, администраторов, (во многих случаях без них нельзя), и это будет одна сумма. Однако есть и проекты, где состав команды будет включать в себя всего 2-3 специалиста. Стоимость их работы, соответственно, будет гораздо меньше.
«А что, так можно было?» – спросите вы. Можно. В каких случаях, рассказываем далее.
Q – уровень квалификации специалистов
Насколько узких специалистов или экспертов вам необходимо привлечь? Например, если у вас какое-то уникальное оборудование, с которым необходимо сделать интеграцию, сэкономить на этой статье затрат не удастся.
T – длительность проекта
Вы берете специалистов у подрядчика/вендора в аренду и платите за время, проведенное в проекте. Чем быстрее проходит проект, тем он, предположительно, дешевле, т.к. времени специалистов затрачено меньше.
Длительность проекта – это еще одна переменная, которая зависит от довольно большого количества факторов, и на которую можно влиять.
Из чего складывается длительность проекта?
1. Объем и интенсивность задачи
Какой у вас объем отгрузок, выпуска, приемки заказов и т.д.? Это важный вопрос. От него зависит следующий критерий.
2. Количество участков или складов
Введу два понятия.
Веха – это объем изменений, который предприятие может переварить без последствий для процесса (например, остановок производства или отгрузок).
Внутри вехи есть этапы (моделирование, подготовка, обучение пользователей, промышленный запуск).
Если объем переработки и интенсивность у вас невысокие, то, в принципе, мастер может и за смену собрать все данные, которые есть на учетных точках и внести их в систему. А если у вас происходит, например, 100 завешиваний в сутки, то цена ошибки будет очень высока. Поэтому приходится делить проект на части: сначала запустить один цех, затем второй и т.д. То же самое с обособленными участками. Например, у вас есть два отдельных склада. На каждом из них учет придется запускать отдельно.
3. Детальность учета
Насколько детально вы хотите видеть остатки? Например, в разрезе партий, ячеек, коробок? На производстве в разрезе скольких переделов, на скольких точках фиксировать потери? И еще один важный вопрос: а нужна ли вам в действительности такая детализация учета?
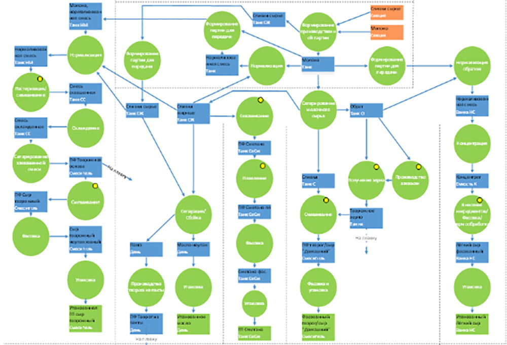
К примеру, на молочном производстве померять, где теряется количество и качество, можно на огромном количестве точек: сепарирование, нормализация, выделение творожного зерна, прессование и т.д.
В одном из наших проектов изначально мы выделили 15-18 точек. Однако, взвесив необходимость такого детального учета, выбрали из них только 8.
Для сравнения наш параллельный проект с похожим объемом переработки, но более высокими требованиями к детальности учета.


Слева 75 т молока в сутки и 8 точек учета. Справа тоже 75 т молока в сутки и почти 30 точек учета. У этого завода сроки проекта в разы больше, и стоимость соответственно.
Определение необходимого и достаточного уровня детальности учета – это важная задача перед началом проекта.
4. Количество пользователей и смен (которых необходимо обучить и поддерживать).
5. Количество оборудования (которое необходимо настроить и обслуживать).
Составляющих много, но для того, чтобы сформировать реальную адекватную стоимость ИТ-проекта, прежде всего нужно определиться с чёткой потребность, задачами, которые проект должен решить, а также предоставить актуальные исходные данные для расчётов. Таким образом, вы сможете не потратить лишние тысячи, сотни или даже миллионы рублей.