Ускорение процессов до 34% с переходом на российское кассовое ПО

Заказчик:
Лемана ПРО
Руководитель проекта со стороны заказчика
Поставщик
CSI
Год завершения проекта
2023
Сроки выполнения проекта
август, 2022 — ноябрь, 2023
Масштаб проекта
3700 автоматизированных рабочих мест
Цели

До старта проекта «Лемана ПРО» (экс-«Леруа Мерлен») использовала иностранное ПО TP.net от DieboldNixdorf и оборудование компаний NCR и DieboldNixdorf. В 2022 году встал вопрос о замене ПО на отечественный аналог.

Цели проекта:

  1. Замена действующего POS-решения на российский продукт, соответствующий требованиям законодательства РФ.

  2. Реализация в новом продукте всего необходимого торговой сети функционала.

  3. Отказ от legacy-решения и переход на продукт с современным стеком технологий, позволяющий развивать микросервисную архитектуру в компании.

  4. Оптимизация операционных расходов за счет ускорения обслуживания клиентов и снижения издержек на операционную деятельность.

  5. Оптимизация обучения кассиров за счет интуитивно понятного интерфейса продукта, с целью снижения порога вхождения сотрудников.

  6. Развитие и поддержка продукта совместно с вендором, в соответствии со стратегией развития компании с точки зрения омниканальности и платформенности. 

Ключевая бизнес-метрика: ускорение облуживания покупателей.

Результаты
  1. Выбранная архитектура позволила отказаться от серверов на стороне магазина — это сократило затраты на магазинную инфраструктуру.

  2. Кассовые процессы проходят быстро. Интерфейс системы на кассах самообслуживания и сенсорных кассах получает положительные оценки – на апрель 2024 положительную оценку ему дают уже 92% кассиров сети.

  3. Охвачены все 112 магазинов ритейлера в России и Казахстане — везде работает один и тот же набор программ (с доработками под местное законодательство).

  4. В рамках проекта:

                4.1.        Оптимизировали процесс печати документов;

                4.2.        Увеличили скорость обслуживания клиентов на 34% на возвратах.

                4.3.        Ускорились на 6% процессы на линейной кассе и на 5% на КСО. Это хороший результат, учитывая, что и раньше кассы работали быстро.

Уникальность проекта

В масштабах и объёме работ по отношению к срокам, а также в применённых технологических решениях.

  1. Главная особенность: реализовали возможность встраивать веб-приложения в кассовое ПО с помощью технологии WebView. Уникальные для ритейлера процессы реализовывались с помощью внутренней разработки, а общепринятые поддерживались функционалом нового кассового ПО Set Retail 10. WebView может выполнять как свою отдельную функцию (например, отображать баланс подарочных карт), так и обмениваться данными с кассовым ПО (например, передавать данные клиента или объекта для возврата денежных средств).

  2. В частности, процесс возврата (очень востребованный в DIY-ритейле) был реализован через такое веб-приложение. Таким образом была поддержана омниканальность (на кассе можно вернуть товар, купленный в любом магазине «Лемана ПРО», в т.ч. онлайн), а также возврат без чека по сервисной карте, возврат по нескольким чекам сразу.

Использованное ПО

●     Set Retail 10 с интерфейсами для сенсорных касс и касс самообслуживания (адаптация под Diebold Nixdorf, оборудование в проекте не меняли);

●     Шина передачи данных Set ESB;

●     Модуль для выгрузки кассовых событий (действий кассира) в сторонние системы для анализа;

●     Разработанные внутренние сервисы:

○     Репозиторий мастер-данных

○     Маппинг чеков

○     Сервис анализа действий кассиров

○     Сервис сессий кассиров (с использованием Platformeco - low-code платформы собственной разработки “Лемана ПРО”)

○     Оркестратор (с использованием Platformeco - low-code платформы собственной разработки “Лемана ПРО”)

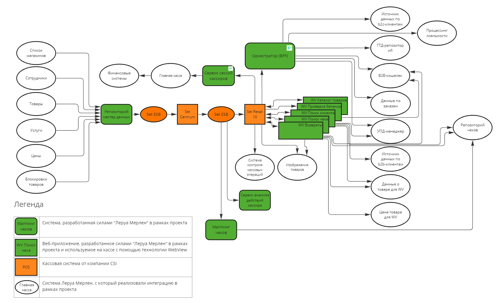
●     Разработанные веб-приложения, встроенные в кассовое ПО с помощью технологии WebView: Возврат, Поиск чека, Поиск клиента, Каталог товаров, Проверка баланса подарочной карты.

●     Интеграции с 19 системами (отображено на архитектуре, см. приложение)

Стек технологий — см. приложение.

Сложность реализации
  1. Масштаб: 25 продуктовых команд с обеих сторон, по 6 встреч в день, 250+ программных доработок.

  2. Сложный ИТ-ландшафт: интеграция нового кассового ПО с 19 ИТ-системами ритейлера (см. приложение).

Описание проекта

«Лемана ПРО» — лидер DIY-рынка в России, управляет 112 гипермаркетами в 65 городах России и одним в казахстанском городе Алматы. В конце 2023 года компания завершила крупный ИТ-проект: заменила зарубежное кассовое ПО на российское решение.

Особенности проекта — в его масштабах и объёме работ по отношению к срокам, в которые удалось успешно уложиться, а также в применённых технологических решениях.

Проект совместно осуществили «Лемана ПРО» (бывш. «Леруа Мерлен») и компания CSI, вендор кассовой системы Set Retail. На решениях CSI остановились по итогам тендера, проходившего в несколько этапов и с привлечением внешнего аудитора.

Денис Пронин, руководитель продукта «Оплата в магазине», Домен Платежи «Лемана ПРО»: «Нам нужно было заменить кассовый софт во всех магазинах и на всех кассах – в России и Казахстане. Сроки перед проектом стояли амбициозные. Даже на этапе тендера некоторые его участники прекращали своё участие, говоря, что нереально сделать это за 14 месяцев».

Проект в цифрах:

●     2700+ линейных касс и более 950 касс самообслуживания в магазинах сети.

●     Более 25 рабочих продуктовых команд в проекте (18 в «Лемана ПРО», 7 в CSI), не менее 200 человек.

●     Общие трудозатраты, поддающиеся подсчетам — 4000+ человеко-дней

●     Сделано 250+ программных доработок.

Важно было учесть:

●     Фокус на обслуживании юрлиц, поскольку у сети сильно развит B2B-канал. Нужно было интегрировать Set Retail и систему ритейлера, которая управляет документами УПД и УКД.

●     Новая вводная в середине проекта – необходимость запуска бонусной программы лояльности. В проекте поддержан собственный процессинг бонусной системы лояльности «Лемана ПРО» в паре с инструментами управления лояльностью Set – они позволяют ритейлеру тестировать различные механики, чтобы затем прийти к реализации полноценного решения или отказаться от того, что не будет работать.

Среди других особенностей проекта:

  1. Разработка шла параллельно и интенсивно: проектные команды CSI и «Леруа Мерлен» проводили по 6-8 встреч за день.

  2. Поддержан собственный процессинг лояльности «Лемана ПРО» в паре с базовой лояльностью Set.

  3. Ход тиража осложнялся переходом с ОС Windows на Linux. Для упрощения перевода касс на новое ПО использовали технологию PXE для смены ОС по сети.

  4. Архитектуру реализовали так, что в рамках магазина могли работать несколько кассовых систем. Это позволило запустить первый пилот в магазине уже через 7 месяцев после старта работы, обеспечило более плавную и комфортную миграцию для магазинов.

Проект стартовал в августе 2022 года и закончился в конце 2023 года тиражом нового решения на все кассы ритейлера в России и Казахстане. Перевод в Казахстане прошел при поддержке компании «ПРОСИСТЕМЫ».

География проекта

 Россия, Казахстан (1 магазин)

Дополнительные презентации:
Стек технологий Лемана ПРО.PNG
Архитектура Лемана ПРО.png
Коментарии: 2

Комментировать могут только авторизованные пользователи.
Предлагаем Вам в систему или зарегистрироваться.

  • Александр Бессарабенко
    Рейтинг: 247
    АО СИСТЭМ ЭЛЕКТРИК
    Руководитель отдела управления системами ЭДО
    17.12.2024 10:00

    Реализовать такой масштабный проект в столь короткие сроки — настоящий вызов. Техническая сложность заключалась в интеграции нового кассового ПО с 19 различными ИТ-системами ритейлера, что потребовало слаженной работы множества команд и значительных усилий. Желаю команде "Лемана ПРО" дальнейших успехов в развитии и масштабировании этого проекта!

  • Максим Часовиков
    Рейтинг: 4089
    МГУ имени М.В.Ломоносова
    Руководитель цифровизации образовательных процессов
    02.01.2025 04:35

    Спасибо большое за подробное описание представленного на конкурс проекта, как вы считаете, что в наибольшей степени, из того, что удалось реализовать в рамках этого проекта, в наибольшей степени положительно повлияет на развитие компании в долгосрочной перспективе?

Год
Предметная область
Отрасль
Управление
Мы используем файлы cookie в аналитических целях и для того, чтобы обеспечить вам наилучшие впечатления от работы с нашим сайтом. Заходя на сайт, вы соглашаетесь с Политикой использования файлов cookie.