Единый цифровой контур бюджетирования в компании Курск АгроАктив

Заказчик:
ООО Курс АгроАктив
Поставщик
ООО Еэрпи Бэнд
Год завершения проекта
2025
Сроки выполнения проекта
февраль, 2024 — февраль, 2025
Масштаб проекта
5000 человеко-часов
Цели

Основной целью проекта стало создание единой цифровой среды бюджетирования на платформе «1С:ERP Управление холдингом» и «1С:Агропромышленный комплекс».

Ключевые цели:

  • консолидировать данные корпоративного бюджета с исключением внутригрупповых оборотов;
  • автоматизировать все этапы бюджетного процесса — планирование, внесение, утверждение, актуализацию и анализ;
  • обеспечить прозрачность и доступность информации для всех участников процесса;
  • создать универсальные механизмы распределения расходов, адаптированные под подразделения;
  • повысить вовлечённость и ответственность исполнителей через самостоятельное ведение своих бюджетов;
  • минимизировать ручной труд и снизить риски ошибок;
  • сформировать базу для точного прогнозирования и контроля финансовых результатов.

Результаты

Проект позволил создать единую цифровую среду бюджетирования, обеспечившую прозрачность и управляемость финансовых потоков.

Основные достижения:

  • сокращение времени формирования бюджета более чем вдвое;

  • снижение доли ручных операций и ошибок на 30%;

  • консолидация корпоративного бюджета с исключением внутригрупповых оборотов;

  • ускорение подготовки управленческой отчётности на 30%;

  • повышение скорости анализа отклонений и прогнозирования;

  • вовлечение подразделений в самостоятельное ведение бюджетов, что повысило ответственность и точность планирования;

  • рост эффективности работы финансовой службы: рутинные операции заменены аналитикой.

Экономический эффект: сокращение операционных и административных расходов — 1%, снижение трудозатрат в подразделениях — 1%, ускорение получения управленческой отчётности — 30%, снижение зависимости от зарубежного ПО — 100%.

Уникальность проекта

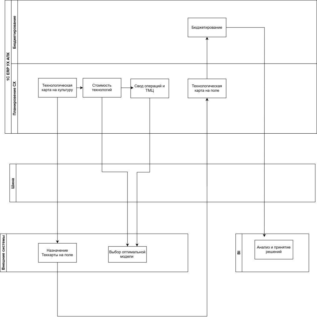
Проект выделяется комплексным подходом к организации бюджетного процесса и внедрением решений, редко применяемых в аграрной отрасли. В отличие от традиционного подхода с загрузкой данных из Excel, бюджеты формируются на основе драйверов: система автоматически рассчитывает показатели, используя исходные данные из производственных и финансовых систем.

Ключевые особенности:

  • полная автоматизация расчёта логистических расходов с учётом тарифов, расстояний, объёмов перевозок и структуры автопарка;
  • глубокая интеграция с внешними системами через шину данных Kafka, обеспечивающая двусторонний обмен плановыми и фактическими показателями;
  • создание универсальных форм для подразделений, позволяющих им вести собственные бюджеты и контролировать исполнение;
  • снижение доли ручных операций и дублирования данных, что повысило скорость и точность бюджетирования.
Проект стал примером адаптации ERP к отраслевой специфике и вывел процесс финансового планирования на новый уровень зрелости.
Использованное ПО

В основе проекта — комплекс «1С:ERP Управление холдингом» и отраслевой модуль «1С:Агропромышленный комплекс», обеспечившие автоматизацию процессов бюджетирования, консолидации данных и финансового контроля.

Для интеграции с внешними агропроизводственными и аналитическими системами использовалась шина данных Apache Kafka, обеспечивающая двусторонний обмен плановыми и фактическими показателями. Это позволило наладить сквозные процессы: от планирования посевов и применения удобрений до расчёта себестоимости и формирования консолидированных бюджетов.

Инфраструктура проекта развернута на серверах Cisco UCS (Linux и Windows), с высокой производительностью и резервированием. Рабочие места пользователей организованы на базе ПК Dell Optiplex с ОС Windows 10.

Сложность реализации

Основная сложность проекта заключалась в переходе от разрозненных инструментов бюджетирования на базе Excel и сторонних решений к единому цифровому контуру. Это требовало переноса накопленных данных, адаптации бизнес-процессов и обучения большого числа пользователей.

Ключевые вызовы:

  • необходимость учёта специфики сельхозбизнеса при разработке драйверных моделей бюджетирования;
  • настройка консолидации корпоративного бюджета с исключением внутригрупповых оборотов;
  • организация двусторонней интеграции с внешними системами для получения фактических данных и их анализа;
  • высокая вовлечённость подразделений: требовалось перестроить культуру работы сотрудников, которые ранее пользовались привычными таблицами;
  • обеспечение бесперебойной работы системы при одновременной загрузке 200 пользователей.
Несмотря на эти трудности, проектная команда смогла сохранить сроки и обеспечить результат, ставший ключевым этапом цифровой трансформации финансового управления компании.
Описание проекта

Компания ООО «Курск АгроАктив» — агрохолдинг, ведущий деятельность в сфере сельского хозяйства и оптовой торговли зерновыми культурами. Для управления масштабным бизнесом ключевым вызовом стало отсутствие единого цифрового инструмента бюджетирования. Ранее использовался сторонний программный продукт, который работал обособленно, требовал значительного ручного труда и не позволял обеспечить прозрачность и скорость финансового планирования.

Фокус проекта — внедрение и настройка модуля бюджетирования на платформе «1С:ERP Управление холдингом». Основная задача заключалась в том, чтобы создать централизованный и прозрачный процесс планирования, утверждения и анализа исполнения бюджетов.

Основные направления работы

  • Разработка единого цифрового контура для бюджетного процесса: планирование, внесение данных, согласование, актуализация и анализ.

  • Консолидация данных корпоративного бюджета с исключением внутригрупповых оборотов.

  • Настройка универсальных форм для подразделений, чтобы сотрудники могли самостоятельно вносить данные по своим статьям расходов и контролировать исполнение бюджета.

  • Автоматизация распределения постоянных и накладных расходов по подразделениям для повышения точности планирования.

  • Реализация расчётов на основе драйверов: показатели бюджета формируются автоматически на основе исходных данных, без необходимости ручной загрузки из Excel.

Технологические особенности

  • Интеграция модуля бюджетирования с внутренними системами компании позволила оперативно получать фактические данные и сопоставлять их с плановыми.

  • Внедрены механизмы консолидации и анализа данных, что дало возможность формировать управленческие отчёты в разрезе подразделений и направлений деятельности.

  • Автоматизированные процессы позволили снизить зависимость от ручного ввода и минимизировать риск ошибок.

Масштаб проекта

  • К системе подключено около 200 пользователей, участвующих в процессе бюджетирования.

  • Архитектура решения централизована, что позволило создать единый контур учёта и контроля.

  • Проект охватывает все уровни бюджетного планирования — от подразделений до консолидированного корпоративного бюджета.

Значимость для компании

В результате проект обеспечил прозрачное, сквозное и управляемое бюджетирование, повысил вовлечённость подразделений и позволил финансовой службе сосредоточиться на аналитике и прогнозировании, а не на ручной обработке данных. Созданная цифровая среда стала ключевым инструментом для повышения эффективности управления финансами и заложила основу для дальнейшей цифровой трансформации компании.

География проекта

Проект реализован в компании ООО «Курск АгроАктив» с головным офисом в Центральном федеральном округе и подразделениями в Приволжском федеральном округе. К системе подключено 200 пользователей, охвачены все подразделения, участвующие в бюджетировании.

Дополнительные презентации:
Схема (1).png

Комментировать могут только авторизованные пользователи.
Предлагаем Вам в систему или зарегистрироваться.

Год
Предметная область
Отрасль
Управление
Мы используем файлы cookie в аналитических целях и для того, чтобы обеспечить вам наилучшие впечатления от работы с нашим сайтом. Заходя на сайт, вы соглашаетесь с Политикой использования файлов cookie.