Создание СЭД для высокотехнологичного хлебобулочного предприятия

Заказчик:
Фан Фан Бейкери
Руководитель проекта со стороны заказчика
Поставщик
1С-Рарус
Год завершения проекта
2025
Сроки выполнения проекта
апрель, 2025 — июль, 2025
Масштаб проекта
50 автоматизированных рабочих мест
Цели
  • Обеспечение контроля ведения процессов договорных работ в едином информационном пространстве.

  • Ускорение процесса согласования и подписания договорных документов.

Результаты
  • Контроль задач и поручений. Внедрение подсистемы контроля исполнения задач повысило исполнительскую дисциплину и сократило сроки выполнения операций. Реализовано прозрачное отслеживание ответственных и контрольных дат.

  • Управление договорами. Модуль управления договорами обеспечил централизованный учет документов и контроль сроков исполнения во всех удаленных подразделениях компании. Система автоматически напоминает о наступлении ключевых событий – окончании срока действия контрактов, необходимости прохождения согласований.

  • Единая экосистема 1С. СЭД-система адаптирована под интеграцию с «1С:ERP», что позволило настроить комплексное взаимодействие между подразделениями и обеспечить работу в единой базе данных.

  • Контроль исполнения обеспечения нужд производства. Система позволила на 20% сократить сроки обеспечения производственных нужд.

Главный результат — договоры согласуются в два раза быстрее. Это реальная экономия рабочих часов для всей команды.

Уникальность проекта

Проект отличается глубокой интеграцией построенной СЭД с учетной системой, что позволяет синхронизировать данные о договорных документах и задачах в режиме реального времени.

Реализована система ролей и прав доступа, учитывающая организационную структуру предприятия и многоуровневые бизнес-процессы, что обеспечивает как безопасность данных, так и удобство взаимодействия между отделами.

Внедрение ориентировано на сквозную цифровизацию документов, начиная с подготовки проекта договорного документа и заканчивая финальным архивированием в СЭД, что минимизирует ручной ввод и повышает точность данных.

Ценным результатом внедрения стали позитивные изменения в проектной культуре компании. Опыт, полученный при совместной работе по современным лекалам, проанализировали и использовали для усовершенствования подходов к управлению другими бизнес-инициативами, повысив их общую эффективность.

Использованное ПО

Внедренный программный продукт: «1С:Документооборот КОРП», редакция 3.0.

Внедренные блоки:

  • Учет и хранение документов.

  • Учет и контроль исполнения поручений.

  • Учет договоров.

 «1С:ERP. Управление предприятием» - в части интеграции СЭД и учетной системы.

Сложность реализации

Проект характеризуется высокой степенью сложности из-за необходимости согласования требований всех подразделений предприятия, у каждого из которых были свои процессы и требования.

Выстроена четкая система сквозных согласований следующих отделов:

  • административно-хозяйственный;

  • материально-технического снабжения;

  • технический;

  • логистики;

  • коммерческий;

  • финансово-кредитный;

  • управления персоналом;

  • автоматизированных систем управления;

  • юридический;

  • методологии бухгалтерского и налогового учета;

  • главного технолога;

  • контроля качества и аудита;

  • склад;

  • администрация офиса;

  • бухгалтерия и администрация завода.

Чтобы все работало слаженно, тщательно изучены бизнес-процессы, система настроена так, чтобы устраивать всех участников документооборота: от офисных сотрудников до заводской администрации. Проведено обучение и подготовлены инструкции с полным описанием действий специалистов на каждом этапе процесса.

Описание проекта

ООО «Фан Фан Бейкери» («ФФБ») — высокотехнологичное предприятие по производству замороженного хлеба, основанное в 2015 году. Компания выпускает более 30 тысяч тонн продукции ежегодно, обеспечивая магазины свежим хлебом без консервантов благодаря передовым технологиям глубокой заморозки.

«Фан Фан Бейкери» проводит обучение, обеспечивает логистическую поддержку и контроль качества в торговых точках, тем самым вносит вклад в устойчивое развитие отрасли.

Производственные площади составляют 7 500 кв. м, размер территории завода - 6,5 гектара. В компании работает свыше 200 человек.

До 2025 года на предприятии не было единой системы управления договорной работой: сотрудники использовали электронные таблицы и вели переписку по электронной почте. Согласование договорной документации было затруднено, отсутствовал централизованный контроль.

В «Фан Фан Бейкери» решили создать систему электронного документооборота. Для реализации проекта пригласили компанию «1С-Рарус», имеющую опыт создания ECM-систем для крупных производственных предприятий. За основу для построения системы сразу выбрали  решение «1С:Документооборот», которое поддерживает сложные бизнес-процессы и бесшовную интеграцию с используемой на заводе учетной системой «1С:ERP».

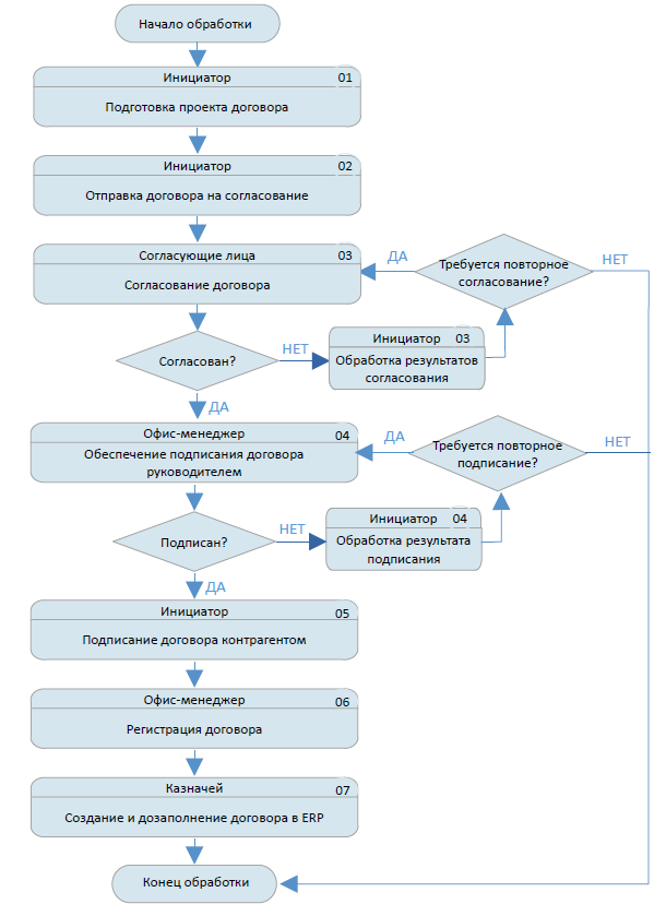
За 3 месяца специалисты «1С-Рарус» настроили и доработали систему электронного документооборота под потребности предприятия:

  • Реализованы настройки, позволяющие автоматизировать процесс работы с договорными документами:

  • Подготовка проекта договорного документа: настроены видовой состав; шаблоны карточек договоров; необходимые дополнительные реквизиты, с установкой условий по обязательному заполнению.

  • Отправка договора на согласование: настроены маршруты обработки и условия отправки договоров в обработку.

  • Права доступа: ограничено редактирование реквизитов договора после его отправки на согласование, созданы маршруты согласования исходя из различных условий.

  • Обработка результатов согласования.

  • Обеспечение подписания договора руководителем.

  • Подписание документа контрагентом: настроены поэтапные проверки на подписание договора со стороны контрагентов.

  • Регистрация договора: настроена нумерация договорных документов и проверка на наличие регистрационного номера в ходе обработки договора.

  • Бесшовная интеграция СЭД с системой управления предприятием обеспечивает автоматическое создание договора в «1С:ERP» на основе согласованного и зарегистрированного договора из «1С:Документооборот» с переносом всех данных и возможностью дозаполнения специфичными реквизитами.

  • Создан обработчик копирования файлов из вспомогательных договорных документов  — в основной договор, чтобы в ERP-системе был доступ к информации, указанной в Дополнительном соглашении/ Приложении. 

  • Реализовано автоматическое создание задач с уведомлением руководителей при формировании записи об отсутствии сотрудника. Система позволяет оперативно назначить замещение на основе полученной задачи.

География проекта

Производство находится в городе Венёв (Тульская область, в 170 км к югу от Москвы). «Фан Фан Бейкери» поставляет замороженный хлеб в большинство федеральных и региональных торговых сетей на территории страны.

Дополнительные презентации:
Схема процесса обработки договорного документа.png

Комментировать могут только авторизованные пользователи.
Предлагаем Вам в систему или зарегистрироваться.

Год
Предметная область
Отрасль
Управление
Мы используем файлы cookie в аналитических целях и для того, чтобы обеспечить вам наилучшие впечатления от работы с нашим сайтом. Заходя на сайт, вы соглашаетесь с Политикой использования файлов cookie.