Модификация системы управления производственными активами

Заказчик:
ПАО «Россети Томск»
Поставщик
ГК "Бест"
Год завершения проекта
2024
Сроки выполнения проекта
март, 2024 — ноябрь, 2024
Масштаб проекта
200 автоматизированных рабочих мест
Цели

Цель проекта: модифицировать систему управления производственными активами в части автоматизации процессов планирования мероприятий и формирования отчетности, чтобы минимизировать ручной труд и обеспечить прозрачность ведения данных и формирования отчетности. 

Задачи проекта:

  • Доработать существующие инструменты планирования мероприятий ТОиР, ТОПА, ТПиР в части учета периодичности воздействий, лимитов финансирования и выявленных дефектов.

  • Создать автоматизированный инструмент формирования норм содержания аварийного запаса.

  • Доработать существующую отчетность ТОиР и ТПиР, в части актуализирования до последних принятых ПАО «Россети» форматов.

  • Организовать прогнозирование изменений технических показателей состояния оборудования.

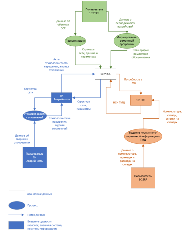
  • Организовать обмен данных об отключениях и технологических нарушениях, а также структуры сети между СУПА и ПК «Аварийность».

  • Организовать обмен данных о наличии ТМЦ и расходе ТМЦ после утверждения программы ТОиР.

Результаты

Повышена эффективности загрузки нормативных данных, что обеспечивает актуальность справочной информации и сокращает время обработки.

Ускорено планирование и контроль мероприятий ТОиР. Доработан встроенный редактор для формирования заказов на основе результатов освидетельствования, снижены риски ошибок.

Реализована проверка корректности данных и контроль соответствий между типами работ и оборудованием, что повысило качество учета.

Автоматизирован подбор ТМЦ на основе расценок, ускорено оформление заказов и снижены трудозатраты.

Внедрён прозрачный расчет плановых затрат и инструмент прогнозирования технического состояния оборудования.

Автоматизировано планирование инвестиционной деятельности, контроль выполнения мероприятий ТПиР, паспортизация воздушных линий и нормирование аварийного запаса.

Внедрение решений позволило снизить трудозатраты в подразделениях на 5%, а объем получаемой управленческой и регламентированной отчетности увеличился на 5% за счет автоматизации процессов.

Уникальность проекта

Особенность проекта заключается в реализации нового функционала и требований при сохранении устойчивости текущих процессов. Важно было не только избегать их нарушений, но и оптимизировать работу пользователей, снизить нагрузку на планирование и учет, сократить ручные операции. 

Существенным этапом стала доработка интеграционных взаимодействий в условиях ограниченной документации и поэтапного уточнения требований. Четкая проработка бизнес-процессов позволила точно определить требования и реализовать интеграции в полном объёме. 

Проект выполнен в сжатые сроки и с ограниченным бюджетом, что потребовало максимальной концентрации команды и точного планирования. Оперативная обратная связь и совместная работа позволили быстро адаптировать решения под задачи заказчика. Несмотря на сложность задач, команда обеспечила внедрение без простоев и с максимально быстрой передачей нового функционала в эксплуатацию.

Использованное ПО

Используемые технологии для ведения проекта:

  • "1С: Предприятие" - для разработки, настройки и тестирования Системы

  • "1С: СППР" - разработка технических проектов и управление требованиями

  • Microsoft Office (Word, Excel, Project, Visio) - отчетная документация проекта, план-графики, отчеты по статусам

  • Bitrix24 - учет и контроль задач проекта, хранение документации, общий доступ к документации, коммуникация внутри команды.

Внедренные продукты:

  • "1С: Управление распределительной сетевой компанией":

Планирование Технического ремонта и обслуживания;

Планирование Технического перевооружения и реконструкции;

Расчет ИТС;Расчет ВО/ТР и ПО (стоимостного);

Формирование электронных паспортов;

Интеграция с ПК Аварийность;

Нормирование Аварийного запаса;

Формирование сетевой отчетности.

  • "1С:ERP Управление предприятием 2":

ТМЦ и Оборудование

Сложность реализации

ПАО «Россети Томск» столкнулись с высокой долей ручных операций в работе ИС, что замедляло процессы и повышало риск ошибок. Вручную выполнялась загрузка укрупнённых и пооперационных расценок, создание заказов по ЗиС и освидетельствованиям, подбор ТМЦ, ввод стоимости работ по подряду и подготовка отчётности. Отсутствие автоматизации увеличивало трудозатраты, снижало операционную эффективность и точность данных, усложняло планирование и выполнение задач в срок.

Понимая необходимость повышения эффективности работы, руководство компании приняло решение о доработке системы. Целью автоматизации стало сокращение времени на выполнение рутинных операций, снижение вероятности ошибок и повышение общей прозрачности и управляемости процессов.

Описание проекта

Компания «Россети Томск» модифицировала систему управления производственными активами. Автоматизировано множество процессов, ранее выполнявшихся вручную. Это не только сократило трудозатраты, но и уменьшило вероятность ошибок, связанных с человеческим фактором. Доработаны отчетные формы, добавлены функции, способствующие эффективному управлению жизненным циклом активов, планированию ремонтов и техническому обслуживанию. 

Проект реализован на базе решения «1С:Управление распределительной сетевой компанией» (1С:УРСК). 1С:УРСК и 1С:ERP представлены централизованными системами на все подразделения заказчика.

В рамках проекта было доработано интеграционное взаимодействие 1С:УРСК с 1С:ERP, в части получения данных о НСИ ТМЦ и передачи данных о потребности в ТМЦ. Данный обмен выполняется с помощью плана обмена. Также был доработан обмен с ПК «Аварийность», с которой 1С:УРСК обменивается данными посредством web-сервиса, в части передачи данных о структуре сети и параметрах оборудования и получения данных об актах технологического нарушения и журнала отключений.

На старте проекта системы были развернуты на платформе «1С:Предприятие» версии 8.3.24.1586.

География проекта

Сибирский федеральный округ РФ

Дополнительные презентации:
Screenshot_12.png
Screenshot_11.png

Комментировать могут только авторизованные пользователи.
Предлагаем Вам в систему или зарегистрироваться.

Год
Предметная область
Отрасль
Управление
Мы используем файлы cookie в аналитических целях и для того, чтобы обеспечить вам наилучшие впечатления от работы с нашим сайтом. Заходя на сайт, вы соглашаетесь с Политикой использования файлов cookie.