Автоматизация казначейства и бюджетирования на базе БИТ.Финанс

Заказчик:
ООО "СоюзПромПтица"
Руководитель проекта со стороны заказчика
Поставщик
Первый Бит ( г. Екатеринбург, Проектный центр)
Год завершения проекта
2025
Сроки выполнения проекта
февраль, 2024 — февраль, 2025
Масштаб проекта
350 автоматизированных рабочих мест
Цели
  1. Контролировать соблюдение сроков управленческой отчетности, повысить её прозрачность и достоверность.

  2. Настроить необходимые управленческие аналитические показатели в системе бюджетирования.

  3. Автоматизировать казначейские процессы: подача заявок на оплату, контроль, согласование и исполнение.

  4. Обеспечить онлайн-мониторинг использования средств на всех этапах.

  5. Автоматизировать создание и согласование графиков договоров.

  6. Автоматизировать формирование отчетности (БДДС, БДР) по Центрам финансовой ответственности.

  7. Настроить формирование бюджета доходов и расходов как с детализацией, так и укрупнённо.

  8. Автоматизировать расчет выручки, себестоимости, рентабельности и маржинальности по номенклатурным группам.

  9. Обеспечить автоматическое планирование движения денежных средств.

  10. Настроить инвестиционное планирование и контроль финансирования проектов и сделок M&A.

Результаты
  1. Автоматизация управленческой отчетности сократила время подготовки на 30% и повысила доверие к данным.

  2. Внедрение полного казначейского цикла ускорило исполнение платежей и снизило ошибки ручной обработки.

  3. Мониторинг использования средств позволил отслеживать заявки в реальном времени, снизить риск нецелевых расходов, получать дополнительную прибыль от размещения остатков под более высокий процент (в среднем +2,58% годовых).

  4. Дополнительные настройки договорного блока и казначейства обеспечили контроль сроков поставок по авансу и внедрение прозрачной системы KPI по отсутствию просроченной дебиторки.

  5. Автоматизация согласования графиков договоров улучшила взаимодействие и сократила время обработки на 35%.

  6. Два вида бюджета доходов и расходов повысили точность и гибкость планирования, обеспечив соответствие стратегии.

  7. Автоматическое планирование бюджета ДДС исключило лишние согласования и расхождения.

  8. Планирование инвестиций по проектам повысило прозрачность управленческих решений.

Уникальность проекта

Потребность в автоматизации бюджетов, казначейских процессов, управления договорами и инвестиционными проектами была обусловлена необходимостью сокращения трудозатрат и времени на формирование управленческой отчетности.

На момент старта проекта управленческий учет в компании "СоюзПромПтица" велся в больших Excel-таблицах: плановые данные формировались вручную из разных файлов, фактические — на основе бухгалтерских данных. Это существенно усложняло работу сотрудников, приводило к дублированию информации и частым ошибкам из-за человеческого фактора.

До обращения к специалистам Первого Бита, ручное отслеживание лимитов было трудоемким и долгим, отсутствие контроля бюджетов мешало эффективному управлению ресурсами и увеличивало финансовые риски.

В ходе обследования, выявилась потребность в инструменте для контроля исполнительской дисциплины при утверждении проектов договоров, графиков платежей, контроля дебиторской задолженности, крупных сделок и соблюдения регламентов закупок.


Использованное ПО

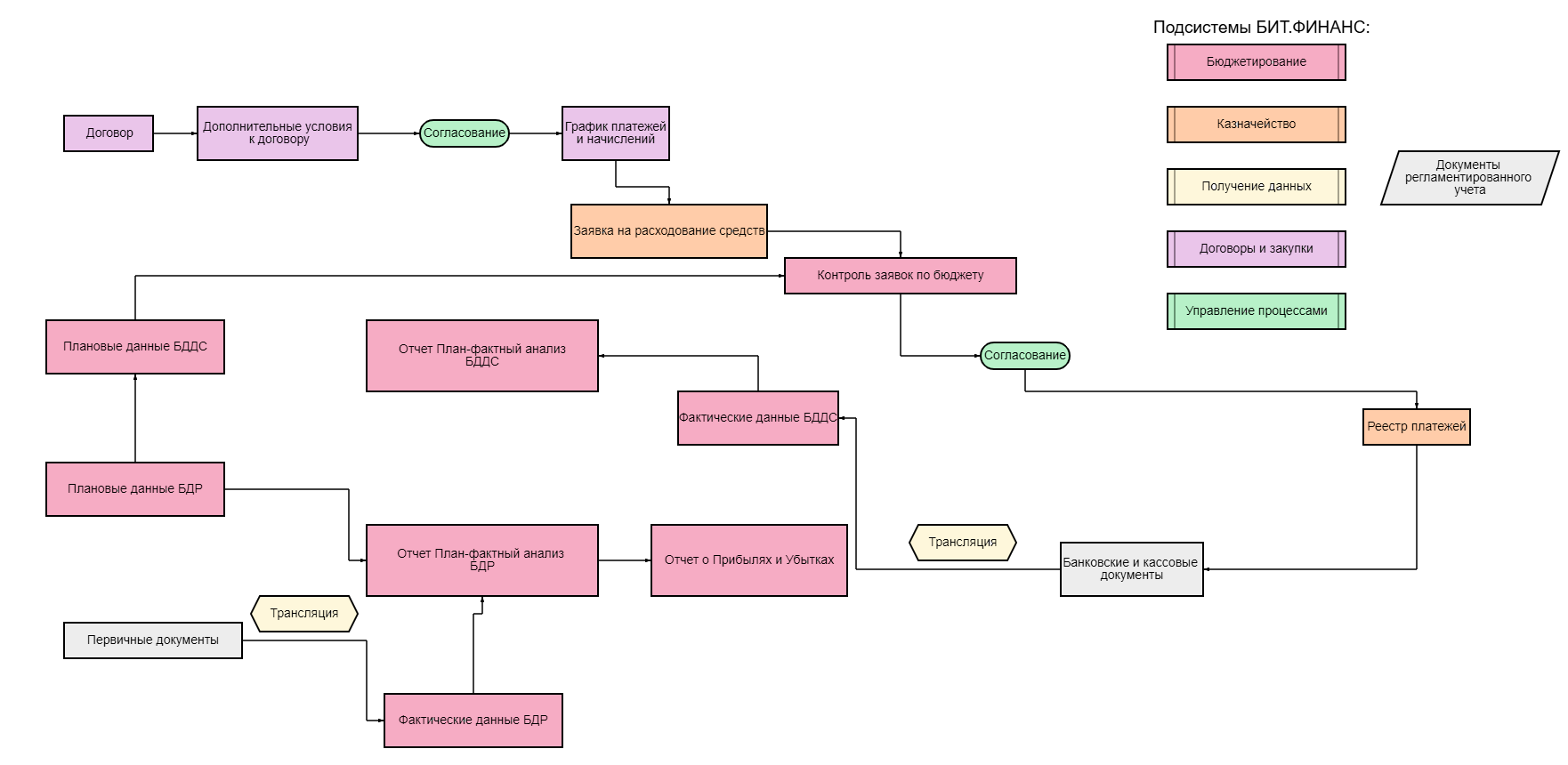
В рамках проекта было осуществлено внедрение следующих подсистем решения БИТ.ФИНАНС:

  • Казначейство. Основными функциями подсистемы являются оперативное планирование и управление денежными потоками, контроль использования денежных средств организации.

  • БДДС. Внедрение данного блока позволяет планировать и анализировать поступление и расход денег и вести управление финансированием при устранении кассовых разрывов.

  • Управление договорами. Подсистема служит для планирования деятельности компании в разрезе договоров, контроль исполнения договоров, доступность аналитической информации по договорам, что даёт возможность принимать правильные управленческие решения.

  • БДР. Ключевой финансовый документ компании, который используется для планирования и контроля денежных потоков, оценки эффективности деятельности и принятия стратегических решений.

Сложность реализации

Для визуализации работы и контроля за выполнением задач в проекте активно использовались канбан-доски.

В ходе проекта было реализовано:

  • 5 макетов отчетов;

  • 25 шаблонов инструкций для пользователей, согласно разработанной и настроенной матрице прав;

  • 10 видов форм ввода бюджета для внесения в систему плановых данных;

  • Было проведено обучений пользователей: 20 видео-лекций для 120 участников.

Описание проекта

На подготовительном этапе работ необходимо было установить и подготовить к адаптации программный продукт БИТ.ФИНАНС для отраслевого решения 1С:Предприятие 8. ERP агропромышленного комплекса.

На начальном этапе было проведено обследование, в ходе которого определены границы проекта и собраны основные бизнес-требования ООО "СоюзПромПтица", включающие в себя автоматизацию полного цикла бюджетирования и казначейства. 

На основании результатов обследования разработана дорожная карта проекта, в соответствии с которой необходимая функциональность системы БИТ.ФИНАНС введена в эксплуатацию. После проведения обследования, принято решение реализовать проект по технологии Waterfall.

География проекта

ООО "СоюзПромПтица" - птицеводческий комплекс, расположенный в экологически чистом районе Республики Башкортостан. Является ключевым предприятием для Мелеузовского района. Современное производство охватывает весь цикл от выращивания до глубокой переработки мяса индейки, выпуская более 32 тонн мяса в год, в том числе более 30 видов колбасных изделий, кусковых и рубленых полуфабрикатов. Производство насчитывает более 1000 сотрудников в штате.

Пользуясь успехом в Башкортостане, Москве, Санкт-Петербурге, Сибири и на Юге России, продукция компании находит отклик и на мировом уровне. "СоюзПромПтица" осуществляет экспорт в такие страны, как Армения, Азербайджан, Бенин, Гвинея, Демократическая Республика Конго, Казахстан.

Дополнительные презентации:
Схема СПП.png

Комментировать могут только авторизованные пользователи.
Предлагаем Вам в систему или зарегистрироваться.

Год
Предметная область
Отрасль
Управление
Мы используем файлы cookie в аналитических целях и для того, чтобы обеспечить вам наилучшие впечатления от работы с нашим сайтом. Заходя на сайт, вы соглашаетесь с Политикой использования файлов cookie.