Международная 1C:ERP WE для управления закупками, FBS-торговли и МСФО.

Заказчик:
Ozon
Руководитель проекта со стороны заказчика
Год завершения проекта
2025
Сроки выполнения проекта
сентябрь, 2023 — август, 2025
Масштаб проекта
10000 человеко-часов
Цели

Создание единой международной цифровой экосистемы, для управления закупками, торговли между странами (в т.ч. FBS), ведения национального и МСФО учёта в 1С:ERP WE для организаций в разных странах. Основные задачи:

  • Автоматизировать схему международных оптовых закупок и логистику продаж между различными странами, включая СНГ и дальнее зарубежье.

  • Автоматизировать процессы FBS-торговли для иностранных селлеров.

  • Внедрить мультивалютный учёт по национальным стандартам для организаций нерезидентов РФ.

  • Обеспечить трансляцию данных для международной структуры компании, по единым стандартам МСФО в управленческой валюте.

Результаты
  • Создана автоматизированная система, на базе 1С:ERP World Edition, интегрированная с 8-ю сервисами собственной разработки Ozon.

  • Построена система закупок, а также логистика продаж с участием ЮЛ из нескольких стран. Каждый заказ содержит десятки тысяч позиций, в 1С: ERP WE обеспечена актуализация НСИ.

  • Запущена система учёта продаж, включая FBS-торговлю. С начала запуска проекта за 2 месяца на витрине уже размещено около 1 млн SKU. Наблюдается ежедневный прирост заказов и приток новых иностранных селлеров.

  • Настроен мультивалютный учёт по национальным стандартам для иностранных организаций. Отражены первичные документы и данные на счетах учёта. Успешно выполнены закрытия периодов, начиная с 2022 по 2025 год, по национальным стандартам.

  • Также выполнена трансляция данных и унификация учётных процессов по стандартам МСФО. Время подготовки международной отчётности сократилось от нескольких дней, до нескольких минут.

Уникальность проекта

  • Внедрена российская система, позволяющая вести учёт иностранных ЮЛ.

  • Обеспечена кросс-сервисная интеграция в режиме реального времени: между 1С:ERP WE, сервисами спецификаций, логистики, цен, договоров и др. Прозрачный трекинг данных на всех этапах: от заказа на маркетплейсе до отчётности в BI-системах.

  • Для компании важно иметь архитектуру, обеспечивающую стабильную работу высоконагруженных процессов. Проект реализует уникальную гибкую систему, способную обрабатывать более миллиона SKU и сотни тысяч заказов в год с возможностью дальнейшего масштабирования.

  • Универсальность и адаптивность под новые бизнес-процессы. Реализована гибкая поддержка до нескольких тысяч аккаунтов продавцов с индивидуальными настройками для каждого нового FBS-селлера.

  • Обеспечена возможность параллельного ведения мультивалютного учёта в единой системе для организаций разных юрисдикций различными планами счетов национального регламентированного учёта.

  • Включена поддержка мультиязычности системы.

Использованное ПО

За основу для автоматизации выбрали ПО Российского производства, предназначенное для международного ведения учёта:

  • 1C:ERP World Edition.

В архитектуре проекта также задействованы сервисы собственной разработки, используемые в группе компаний:

  • Сервис спецификаций;

  • Сервис цен;

  • Сервис договоров;

  • Сервис ассортимента;

  • Сервис 3PL логистики;

  • Сервис курсов валют;

  • ЛК Селлера через систему Synchrozon;

  • Сервис мониторинга состояния ИС.

Для интеграции с 1С:ERP WE использован следующий стек технологий:

  • 1С;

  • Kafka;

  • Protocol Buffers;

  • REST API.

Сложность реализации
  • Запуски бизнес-процессов в системе производились по мере отработки каждого этапа, не дожидаясь завершения всего проекта. Настройка системы выполнялась на ходу.

  • Реализация интеграционных сценариев с сервисами Ozon – это стабильное взаимодействие по протоколам Kafka и gRPC, обеспечена проработкой надёжных шлюзов, очередей сообщений, обработкой ошибок и повторных попыток.

  • Обеспечение согласованности данных между 1С ERP WE и внешними системами по расписанию. Распределение ответственности между командами.

  • Обеспечение высокой производительности при загрузке и обработке учётных данных из внешних систем для стран с разной структурой данных и форматов требовало оптимизации потоков данных и асинхронной обработки.

  • Поддержка учёта по требованиям законодательства разных стран, усложняла разработку унифицированных алгоритмов загрузки и валидации данных.

  • Отладка взаимодействия между 1С, Kafka, gRPC-сервисами и внешними системами требовала сложного интеграционного тестирования, мониторинга и логирования.

Описание проекта

Проект представляет собой масштабную системную автоматизацию ключевых бизнес-процессов компании Ozon для Международных решений. Мы создали унифицированную платформу, объединяющую три критически важных направления:

  1. Управление заказами, включая интеграцию внутренних сервисов для оптимизации учёта и контроля процессов закупки, с последующей оценкой и продажей.

  2. Автоматизацию продаж, включая FBS-торговлю, связанную с личными кабинетами селлеров.

  3. ERP-систему для ведения учёта международных организаций и последующей трансляцией в МСФО.

Итоговый срок проекта составил 2 года.

Команда проекта:

Отдел международных решений 1С (Озон Технологии). Над проектом работали около 10 человек, включая архитекторов, аналитиков и разработчиков. А также смежные команды подключались для реализации интеграции с сервисами собственной разработки Ozon.

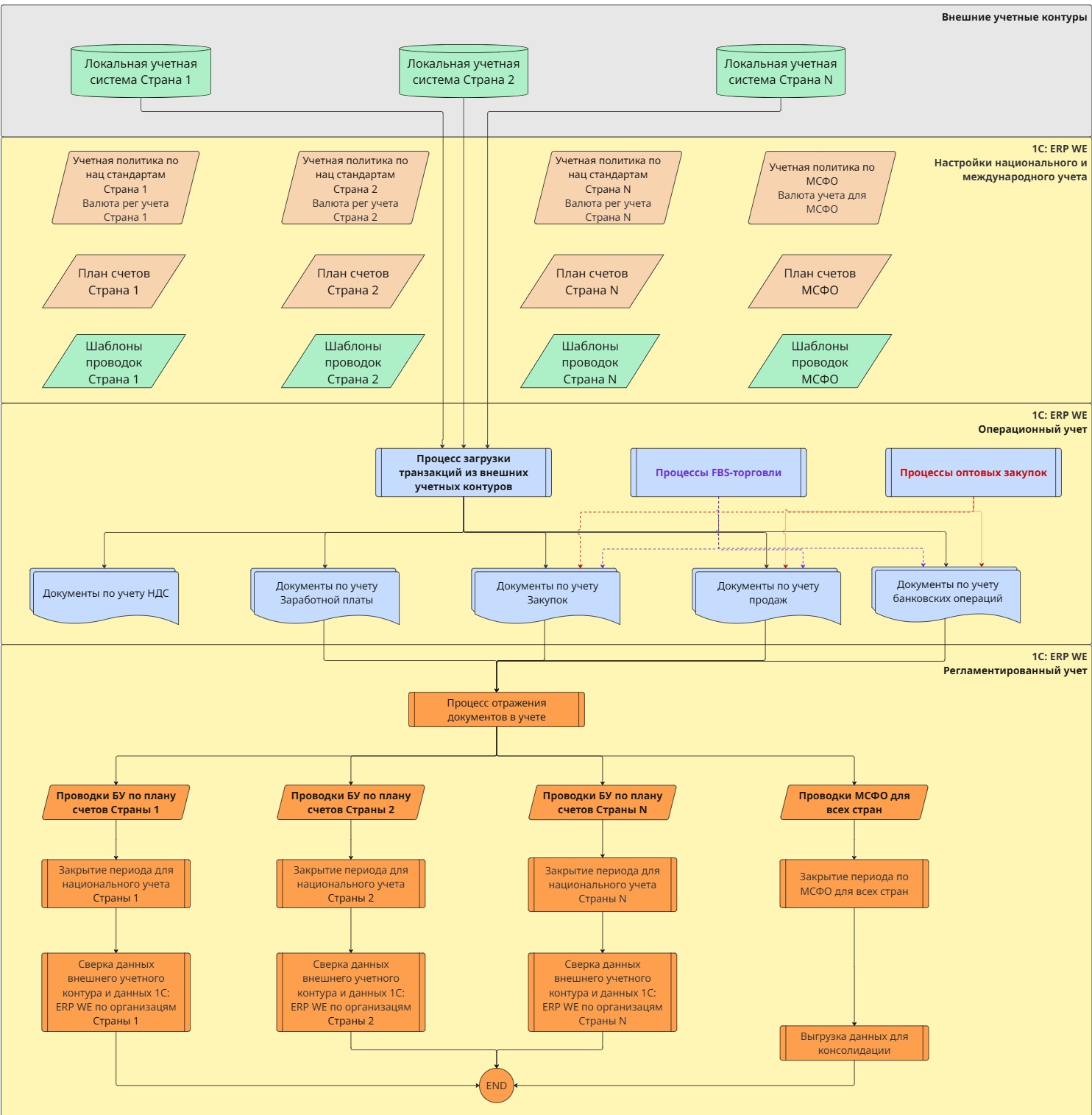
Первый этап проекта

На первом этапе внедрены схемы международных оптовых закупок и логистика продаж в различные страны, включая СНГ и другие. В течение 2-х месяцев со старта проекта уже был запущен блок управления заказами. В реальном времени шли поставки из Турции, Китая и т.д. Доработки системы производились практически «на ходу», во время движения.

Следующим шагом настроены интеграции с различными сервисами в реальном режиме времени (сервис спецификаций, сервис цен, логистика и т.д.) Данные по заказам проливаются в систему 1С:ERP WE, где формируется база данных с необходимыми аналитиками и документами. Расчёт цен отгрузки ведется с учётом разных валют и прочих страновых условий получателя.

Второй этап проекта

На следующем этапе внедрены механизмы FBS-торговли для селлеров, в том числе нерезидентов РФ. На базе 1С:ERP WE разработана архитектура, позволяющая подключать сотни новых провайдеров логистики, добавлять тысячи аккаунтов продавцов и адаптировать систему под изменения бизнес-процессов без переработки кода. Далее, автоматизирован документооборот — от регистрации заказа до отгрузки покупателю (ожидаемый объём – сотни тысяч заказов в год). Настроены интеграции с личным кабинетом селлера, а также взаимодействия с сервисами для получения актуальных данных по ценам, валютам и другим параметрам системы.

Третий этап проекта

На третьем этапе, спустя год со старта проекта, началось внедрение мультивалютного учёта по национальным и международным стандартам для организаций нерезидентов РФ. Особенность в том, что за основу для ведения иностранного учёта взята всё та же российская 1С:ERP World Edition.  Процесс внедрения шёл последовательно, с переносом исторических данных учёта каждого иностранного юр. лица компании. Настроен процесс закрытия периода по национальным и международным стандартам.

Заключительным этапом проекта обеспечена трансляция данных и унификация учётных процессов в рамках международной структуры компании по стандартам МСФО.

География проекта

В настоящий момент ведется учёт поставок из Турции, Китая и других стран, более того, текущее решение (система, архитектура) имеет возможности для дальнейшего роста и подключения большего количества стран. Многие международные ЮЛ успешно ведут свой учёт в Нашей комплексной системе 1С:ERP World Edition.

Дополнительные презентации:
ERP WE _Этап1_Управление заказами.jpg
ERP WE _Этап2_Торговля FBS .jpg
ERP WE _Этап3_Национальный учет в странах и МСФО.jpg
Коментарии: 28

Комментировать могут только авторизованные пользователи.
Предлагаем Вам в систему или зарегистрироваться.

  • Юлия Сукрушева
    Рейтинг: 6
    АО ОАС
    Директор финансово-экономического департамента
    22.12.2025 16:34

    Как удалось обеспечить стабильную работу высоконагруженной архитектуры, обрабатывающей более миллиона SKU и сотни тысяч заказов в год при одновременной кросс‑сервисной интеграции 1С:ERP WE с восемью внутренними сервисами Ozon в режиме реального времени?

    • Алексей Бутенко Юлия
      Рейтинг: 111
      Ozon
      Руководитель отдела международных решений 1С
      23.12.2025 15:20

      Юлия, Спасибо за вопрос! Международное направление в нашей компании достаточно молодое и сотни тысяч заказов на самом деле для Ozon - это не много, это только начало. Каждый сервис имеет свое назначение в разные моменты времени. Например сервис валют нужен в момент ценообразования, сервис логистики при изменении статусов заказов. Самый большой поток информации поступает при интеграции с сервисом спецификаций, транслируются миллионы SKU и здесь конечно решается вопрос облегчения высоконагруженных потоков: это и распараллеливание, и отложенная обработка, и использование промежуточных регистров для накопления данных и использование транзакций для ускорения записи данных.

    • Алексей Бутенко Юлия
      Рейтинг: 111
      Ozon
      Руководитель отдела международных решений 1С
      23.12.2025 15:32

      Вопрос действительно очень серьезный и важный для компании Ozon, и для многих других компаний, поэтому раскрою тему пошире:Стабильность работы при высоких нагрузках и в условиях сложной интеграции обеспечивается комплексом архитектурных и технологических решений:

      1. Kafka как буфер.В качестве единой точки входа используется Kafka. Это позволяет: развязать системы OZON по нагрузке, гарантировать доставку сообщений даже при временной недоступности ERP.
      2. Конвейерная многопоточная обработка.Внутри 1С реализован конвейер этапов, управляемый статусной моделью и маршрутной картой.Обработка разделена на две независимые фазы:- Фаза 1 (Сбор данных): Быстрая запись «сырых» данных в регистры, таким образом обеспечивается скорость обработки большого количества входных данных.- Фаза 2 (Документооборот): Плановая тяжёлая обработка накопленных данных для формирования цепочек документов.Задачи каждой фазы выполняется в многопоточном режиме, причем тяжелые задачи также бьются на несколько параллельных потоков. Контроль выполнения осуществляется в соответствии со статусной моделью.
      3. Живучесть через изоляцию.Ошибка в одном заказе не ломает весь поток. Проблемные заказы уходят в ручной разбор, система работает дальше.
      4. Автоматические повторные попытки.При сбоях система тихо перезапускает задачи по расписанию ограниченное количество раз. Если не вышло, то задача переходит в ручной разбор, не зацикливаясь.
      5. Сквозное логирование.Все этапы обработки логируются, что позволяет воспроизводить полный путь любого заказа и оперативно выявлять ошибки и узкие места.
      Надеюсь информация была полезной.

      • Юлия Сукрушева Алексей
        Рейтинг: 6
        АО ОАС
        Директор финансово-экономического департамента
        11.01.2026 14:02

        Здравствуйте Алексей! Спасибо за ответы, вдохновляет разнообразие подходов к автоматизации процессов, хотелось бы узнать побольше о каждом из этапов. Скажите пожалуйста, какой метод ведения учета и отчетности МСФО были использованы в проекте? Если это трансляция проводок, то с какой периодичностью это происходит и не влияет ли на общую производительность системы?

  • Константин Синельник
    Рейтинг: 300
    ООО ИРВИН
    Руководитель отдела
    23.12.2025 11:23

    Подскажите, в чем особенность Обеспечения возможности параллельного ведения мультивалютного учёта? Как этот вопрос решался? и какие страны в нем участвуют?

    • Алексей Бутенко Константин
      Рейтинг: 111
      Ozon
      Руководитель отдела международных решений 1С
      23.12.2025 16:51

      Константин, Спасибо за вопрос!

      • Действительно, в проекте предусмотрена возможность параллельного мультивалютного учета, в связи с тем, что в отражении операций участвуют различные юридические компании разных стран, и, ведение локального учета стран предусматривает собственную валюту каждой страны участника (Турция, Китай, и другие, включая также страны СНГ).
      • Система 1С:ERP World Edition позволяет выполнить настройки регламентированной валюты применительно к каждой организации, это типовая возможность настройки системы.
      • При этом управленческую валюту держим единую для всех стран.
      • Кроме того мы настроили ежедневную актуализацию курсов валют для каждой из стран, через интеграцию с сервисом валют, используемую как единую точку входа для компании Ozon.

      • Константин Синельник Алексей
        Рейтинг: 300
        ООО ИРВИН
        Руководитель отдела
        24.12.2025 11:32

        Алексей, добрый день! Большое спасибо за ответ и за интересный и инновационный проект. Забыл спросить: а какую валюты вы используете в качестве управленческой? И еще, подскажите пожалуйста, что, по Вашему мнению, было самым сложным на этом проекте? Какие основные проблемы, которые возникли при реализации, и как их преодолевали? И какой самый ценный опыт вы получили в результате, а что может быть бы сделали еще лучше? Либо наоборот, от чего бы возможно и отказались. Спасибо!

        • Алексей Бутенко Константин
          Рейтинг: 111
          Ozon
          Руководитель отдела международных решений 1С
          26.12.2025 13:57

          Да, действительно, проект инновационный, так как речь идет об импортозамещении и внедрении Российской разработки 1С:ERP World Edition, для автоматизации зарубежных процессов и учета в целом. Так как Наша компания имеет российские корни и основной бизнес находится в РФ, то и управление обеспечивается именно здесь. Соответственно управленческая валюта - российский рубль.

        • Алексей Бутенко Константин
          Рейтинг: 111
          Ozon
          Руководитель отдела международных решений 1С
          30.12.2025 12:34

          По поводу вопроса, "что было самым сложным" и "что бы сделали лучше", могу ответить следующее:

          • Серьезная сложность - это поддержка учёта по требованиям законодательства разных стран. Работали в комплексе с группой учета, и результат достигнут благодаря командной работе специалистов учета и специалистов ИТ.
          • Задачи на производительность и архитектуру многопоточки, описал подробно при ответе на вопросы коллег, чуть выше. Можно так же подумать про замену механизма записи в регистры B2C FBS на новый "пакетный" механизм 26-ой платформы.
          • Разного рода "улучшайзинги" сопровождают нас постоянно, так как бизнес растет, меняет свои направления и географию, вместе с ним развивается и наша российская система 1С:ERP World Edition.

  • Ирина Стоянова
    Рейтинг: 13
    ООО "Объединение "Союзпищепром"
    Начальник отдела информационных технологий
    26.12.2025 13:53

    Алексей, на сколько пригодился стандартный функционал 1С:ERP WE, много пришлось кастомизировать? Впечатляет производительность при такой высокой нагрузке. Какую систему управления базами данных вы используете? Можете описать аппаратную платформу (серверы, СХД) в целом?

    • Алексей Бутенко Ирина
      Рейтинг: 111
      Ozon
      Руководитель отдела международных решений 1С
      30.12.2025 11:56

      Ирина, Спасибо за вопрос!

      • Почти весь доработанный функционал проекта стоит «сбоку» от типового решения в виде отдельных подсистем. Есть конечно пересечения в рамках использования БСП, типовых документов и справочников для отражения полученных данных. Но кастомизации стандартного функционала 1С:ERP минимум.
      • Доработок в большей степени коснулись интеграционные процессы, при этом документы и справочники - типовые. Например, для "Сервиса спецификаций" добавлен документ "Спецификация" и переиспользован типовой механизм расчета цен (вынесен из документа на уровень списка документов).
      • Так же дорабатывался процесс формирования документов перехода права собственности.
      • А вот процессы ведения регламентированного учета для стран нерезидентов РФ - полностью построен на типовых механизмах 1С:ERP WE.

    • Алексей Бутенко Ирина
      Рейтинг: 111
      Ozon
      Руководитель отдела международных решений 1С
      30.12.2025 12:16

      Действительно производительность при высокой нагрузке является очень важной составляющей проекта.

      • Стабильность работы при высоких нагрузках и в условиях сложной интеграции обеспечивается комплексом архитектурных и технологических решений, об этом подробно описал при ответе на вопрос коллегам, чуть выше.
      • Что касается системы управления базами данных, то здесь используем СУБД - MSSQL Server 2022. Используются разные сервера для SQL и 1С, и в кластере несколько серверов 1С.

  • Константин Синельник
    Рейтинг: 300
    ООО ИРВИН
    Руководитель отдела
    06.01.2026 11:22

    Алексей, добрый день! Если не ошибаюсь, 1С выпускает две версии конфигурации 1С:ERP World Edition, для англоязычной и для русскоязычной разработки. Какую из них Вы использовали при реализации проекта и чем был обоснован выбор? Так же расскажите о настройке налогообложения для юридических лиц из различных стран, ведь ставки НДС и правила расчетов могут сильно отличаться друг от друга, и удалось ли сделать единую настройку для всех случаев?

    • Алексей Бутенко Константин
      Рейтинг: 111
      Ozon
      Руководитель отдела международных решений 1С
      09.01.2026 11:15

      • Да, Константин, совершенно верно, изначально представлено две версии программного обеспечения 1С:ERP World Edition, наш выбор пал на русскоязычную конфигурацию, так как внедрение системы WE мы делаем самостоятельно, кроме того у нас на поддержке есть и другие системы 1С, все разработки целесообразно вести на русском языке.
      • Действительно, ставки НДС для различных юридических лиц могут различаются, в зависимости от законодательства той или иной страны. Тем не менее, настройки НДС в системе 1С:ERP WE достаточно гибкие, и выполнены в пользовательском режиме. Документы и справочники используются единые, печатные формы могут отличаться.

  • Дмитрий Герасименко
    Рейтинг: 3
    НКО Избирательная комиссия Челябинской области
    Руководитель аппарата (ИТ) территориальной избирательной комиссии
    06.01.2026 16:10

    Здравствуйте Алексей, интересный проект, подскажите как настроена система 1С для FBS-торговли, в частности: как решался вопрос мультиязычности для иностранных пользователей и какими инструментами настроили связь с личными кабинетами селлеров, интересно как работает управление товарными позициями и ценообразование

    • Алексей Бутенко Дмитрий
      Рейтинг: 111
      Ozon
      Руководитель отдела международных решений 1С
      11.01.2026 10:36

      Дмитрий, спасибо за вопрос!

      • Все верно, в процессах участвуют как российские, так и иностранные пользователи, поэтому в системе 1С:ERP WE предусмотрено два языка интерфейса: «русский» и «английский», оба активные и настраиваются персонально для конкретного пользователя. Что касается «языка разработки», то мы используем русский язык для конфигурирования системы, так как разработку ведем в основном русскоязычной командой.
      • Что касается управления товарными позициями и ценообразованием, то решения в проекте выполнены комплексно, в том числе через интеграцию с сервисом спецификаций, сервисом цен и с личным кабинетом селлера через систему Synchrozon (собственная разработка Ozon). Управление ценообразованием возможно как из системы 1С, так и в личном кабинете селлера на сайте.

  • Андрей Маклаков
    Рейтинг: 3
    НКО Администрация Варненского муниципального округа
    Управляющий делами направления (ИТ)
    11.01.2026 10:19

    Добрый день! Проект впечатляет своей уникальностью и размахом автоматизации процессов. Ранее не встречал альтернативных внедрений для учета и управления процессами за пределами РФ с использованием российского программного обеспечения, это определенно достойно восхищения. Очень интересует как были организованы процессы управления консолидированными закупками и учитывается ли здесь российское законодательство?

    • Алексей Бутенко Андрей
      Рейтинг: 111
      Ozon
      Руководитель отдела международных решений 1С
      11.01.2026 12:09

      Андрей, спасибо за высокую оценку проекта!

      • В проекте представлено не просто импортозамещение, это внедрение принципиально нового современного продукта семейства 1С, и действительно, на сегодняшний день не так много подобных проектов в 1С:ERP World Edition.
      • Управление закупками выстроены по стандартам ERP через систему заказов, объединенные в спецификации. Настроена интеграция с внешними системами по получению заказов. Каждая спецификация может содержать до несколько тысяч товарных позиций, с расширенной аналитикой (учитываются и коллекция и сезонность и другие параметры). Реализованы сложные цепочки закупок, с учетом скидок и кредит нот. Система закупок в первую очередь обеспечивает выполнение управленческих требований компании Ozon и поддерживает законодательство всех участвующих стран, и конечно РФ в том числе.

  • Татьяна Пушкарева
    Рейтинг: 190
    ООО Уралэнергосбыт
    Заместитель начальника Управления оптимизации бизнес-процессов
    11.01.2026 13:55

    Алексей, добрый день! Спасибо за развернутые ответы, проект сложный, при этом максимально актуальный и познавательный. Интересует каким способом внедрялся регламентированный учет юридических лиц, методом ввода остатков или восстановление исторического учета в новой системе 1С:ERP? Где и как ранее вели учет иностранные ЮЛ? Какие планы на развитие системы?

    • Алексей Бутенко Татьяна
      Рейтинг: 111
      Ozon
      Руководитель отдела международных решений 1С
      11.01.2026 14:55

      Татьяна, спасибо отличный за вопрос!

      • На старте проекта рассматривались оба способа внедрения регламентированного учета, в итоге выбран способ восстановления исторических данных. Разработаны обработки для загрузки данных, проведена большая работа по адаптации аналитики под новые требования системы. Выбор не простой, но максимально эффективный в стратегическом плане для существующих ЮЛ.
      • Ранее иностранные ЮЛ вели учет силами консультантов в своих "импортных" системах.
      • Хотя в приоритет выбран вариант внедрения с историческими данными, тем не менее, не исключаем вариант внедрения с учетом входящих остатков для новых или вновь прибывших ЮЛ.
      • География бизнеса расширяется, соответственно и планы на развитие системы тоже имеются (интеграция с МДМ системами, переход на разработку в EDT, сверка данных, консолидированная отчетность, аналитические панели и много другое).

  • Татьяна Пушкарева
    Рейтинг: 190
    ООО Уралэнергосбыт
    Заместитель начальника Управления оптимизации бизнес-процессов
    11.01.2026 13:57

    И можно подробнее об интеграции с Системой мониторинга ИС? какие именно показатели формируются из 1С:ERP World Edition?

    • Алексей Бутенко Татьяна
      Рейтинг: 111
      Ozon
      Руководитель отдела международных решений 1С
      11.01.2026 16:09

      Система мониторинга ИС настроена на контроль следующих показателей:

      • Мониторинг обмена с внешними сервисами (уникальные ID, записи PC, очередь отложенной трансляции, документы в очереди)
      • Состояние баз (доступность базы, количество ошибок ЖР, длительность фоновых заданий)
      • и т.д.

  • Юлия Сукрушева
    Рейтинг: 6
    АО ОАС
    Директор финансово-экономического департамента
    11.01.2026 14:11

    Здравствуйте Алексей! Спасибо за ответы, вдохновляет разнообразие подходов к автоматизации процессов, хотелось бы узнать побольше о каждом из этапов. Скажите пожалуйста, какой метод ведения учета и отчетности МСФО были использованы в проекте? Если это трансляция проводок, то с какой периодичностью это происходит и не влияет ли на общую производительность системы?

    • Алексей Бутенко Юлия
      Рейтинг: 111
      Ozon
      Руководитель отдела международных решений 1С
      11.01.2026 16:32

      Юлия, Добрый день!

      • В проекте использован метод параллельного учета МСФО. Наряду с проводками локального учета для национального плана счетов, выполнена настройка проведения для учета по международному плану счетов. Отражение проводок определяется регламентным заданием.
      • Так как отложенное рег. задание выполняется независимо от основных документов, на производительность в целом это не влияет.

  • Анатолий Конаков
    Рейтинг: 27
    ООО "АЛРОСА ИТ"
    Руководитель регионального центра обслуживания
    11.01.2026 14:52

    Алексей, добрый день! Проект очень интересный, многофункциональный, и, действительно заслуживает высокой оценки. Расскажите пожалуйста, как удалось решить вопрос разноплановости учетных политик юридических лиц разных стран? Каким образом ведется много национальный учёт в одной системе для разных стран? И является ли международные стандарты едиными для всей компании?

    • Алексей Бутенко Анатолий
      Рейтинг: 111
      Ozon
      Руководитель отдела международных решений 1С
      11.01.2026 16:44

      Добрый день, Анатолий! Спасибо за высокую оценку проекта.

      • Вопрос разноплановости учетных политик удалось решить разными планами счетов. Настройки групп финансового учета формируют проводки для каждой учетной политики, соответственно для каждого ЮЛ персонально. Так же используется и валюта регламентированного учета.
      • При этом, Международные стандарты учета для компании являются управленческими и используются в едином формате, как и функциональная валюта, вне зависимости от страны регистрации ЮЛ.

  • Александр Шишов
    Рейтинг: 12
    АО Инновационный центр "Буревестник"
    Директор по финансам и экономике
    11.01.2026 15:35

    Алексей, добрый день! Живой проект, видно, что серьезно прорабатывался подход к деталям, четко выстроены процессы от первичного управления до отчетности МСФО. Существует ли единый формат управленческой отчетности? Особенно интересует итоговые таблицы «Balance», «PnL», «Cash flow»?

    • Алексей Бутенко Александр
      Рейтинг: 111
      Ozon
      Руководитель отдела международных решений 1С
      11.01.2026 17:07

      Александр, приветствую! Спасибо за отличный комментарий! Да, итоговые таблицы являются важной составляющей и отражают итоговые результаты деятельности компании, и конечно имеют единый формат. Для этого в системе ведется управленческий учет по Международным стандартам и далее передается в единую базу 1С для консолидации, по всем ЮЛ компании, включая РФ, СНГ и страны дальнего зарубежья. Здесь и формируются итоговые отчеты «Balance», «PnL», «Cash flow» по компании Ozon в целом. Но это уже предмет следующего проекта.

Год
Предметная область
Отрасль
Управление
Мы используем файлы cookie в аналитических целях и для того, чтобы обеспечить вам наилучшие впечатления от работы с нашим сайтом. Заходя на сайт, вы соглашаетесь с Политикой использования файлов cookie.